
24小时咨询热线:
咨询电话:400-6189-985
PRODUCTS
咨询电话
400-6189-985 联系我们冷水机组作为制冷设备的重要组成部分,在各类工业和商业应用中发挥着至关重要的作用。为了确保冷水机组的稳定运行和延长其使用寿命,对其进行定期的维护保养是必不可少的。
下面凯德利将详细介绍常见的冷水机组维护保养方法~
01 冷凝器和蒸发器的清洗
冷凝器和蒸发器是冷水机组的核心部件,其散热效果直接影响机组的制冷性能。水冷式冷凝器的冷却水由于是开式的循环回路,一般采用的自来水经冷却塔循环使用。当水中的钙盐和镁盐含量较大时,易分解和沉积在冷却水管上而形成水垢,影响传热。


结垢过厚还会使冷却水的流通截面缩小,水量减少,冷凝压力上升。因此,当使用的冷却水的水质较差时,对冷却水管每年至少清洗一次,去除管中的水垢及其他污物。清洗冷凝器水管的方法上期有详细介绍,可以戳此回顾:告别冷凝器水垢困扰!这三种清理方法你须知道!
02制冷剂与润滑油的检查与更换
检查制冷剂
制冷剂是冷水机组制冷循环的关键物质。定期检查制冷剂的液位和纯度,确保其在正常范围内。如发现制冷剂不足或污染严重,应及时补充或更换。需要注意的是,充注制冷剂须注意机组使用制冷剂的牌号。
更换干燥过滤器
干燥过滤器是保证制冷剂进行正常循环的重要部件。由于水与制冷剂互不相溶,如果系统内含有水分,将大大影响机组的运行效率,因此保持系统内部干燥是十分重要的,干燥过滤器内部的滤芯须定期更换。
更换润滑油
冷水机组中的压缩机、轴承等部件需要定期润滑。检查润滑油的油位和品质,如发现油位过低或油质变差,应及时补充或更换新的润滑油。
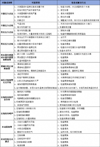
03其他常见故障和解决办法
